请求处理中...
在家庭装修市场,连接业主与优质施工方的平台价值日益凸显。一款高效的“家装分整发包师傅入驻报名接单微信小程序”,能够将装修工程(分项/整包)精准分发,并吸引师傅入驻报名接单,已成为装修公司、工长俱乐部或新兴平台运营商数字化升级的核心工具。本文将全面解析此类微信小程序定制开发的市场、模式、成本与避坑要点。

一、市场概况:平台化连接成趋势,开发投入是关键
根据易观分析《中国互联网家装行业白皮书》显示,超过60%的装修业主在选择施工方时,倾向于使用能直接比较师傅资质、报价和口碑的线上平台。对于施工方面言,通过线上渠道获得的客源占比已超过35%。一个定制化的“家装分整发包”小程序,能显著提升派单匹配效率,降低获客成本。
从开发造价来看,一款功能完备、面向两端用户(发包方/师傅)的家装接单平台类小程序,定制开发的平均费用通常在15万至40万元人民币之间。价格差异主要取决于功能复杂度、UI/UX设计要求、用户规模承载及后期运维标准。
二、按合作开发模式报价:选择决定成本与可控性
选择何种开发模式,是平衡预算、时间与功能自主权的首要决策。

三、按系统复杂程度(状态)报价:基础决定起点成本
如同装修有毛坯房与旧房改造之分,小程序开发也需考虑是从零开始,还是在已有基础上进行。
全新开发(“毛坯房”):总成本即上述报价范围。需要完整开发业主端、师傅端、管理后台三大模块。
迭代开发(“旧房改造”):如果您已有微信公众号、H5页面或简单的小程序,需要在此基础上增加“家装分整发包”等复杂功能,或进行重构。这会涉及老数据迁移、接口兼容等问题,可能产生额外成本(通常增加10%-30%),但也可能基于现有用户基础,更快产生价值。
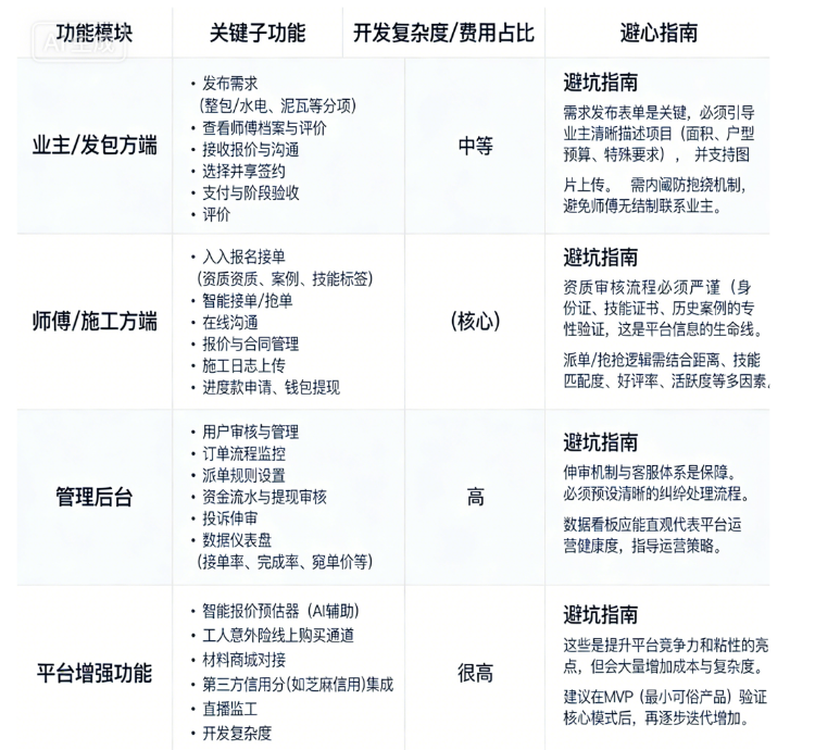
四、核心功能模块报价参考(干货表格)
以下将总预算拆解到具体功能模块,并提供关键避坑指南:

五、隐形支出与特别提示(平台运营特别版)
这是平台类项目最易超支和忽视的部分:
第三方服务年费:短信验证码、地图定位(如腾讯地图服务)、实名认证、微信支付商户费率、云存储与流量(随用户量增长)、服务器租赁与安全防护(HTTPS/SSL证书等)。这些是按年或按量持续产生的费用。
合规与资质成本:若涉及用户资金池(如业主预付款暂存),需考虑支付牌照合作或银行存管方案,这是一笔不小的开支。同时,需遵守《网络安全法》和《个人信息保护法》,进行必要的数据安全保护投入。
上线后维护与迭代费:通常为初期开发费用的15%-20%/年,用于系统维护、BUG修复、兼容性更新和小功能优化。大版本升级需单独预算。
推广与运营启动成本:小程序开发完成只是开始,吸引第一批优质师傅入驻报名接单和业主使用,需要地推、线上营销、补贴等启动资金,常被严重低估。
六、报价避坑与善用工具
为避免陷入开发陷阱,前期准备至关重要:
痛点:需求频繁变更导致工期和成本无限增加;开发团队技术能力不足,产品不稳定;报价单模糊,后期增项多。
解决方案:在签约前,必须产出详细的 《产品需求文档(PRD)》 和 《交互原型图》。用原型图将“业主发布一个泥瓦工项目到师傅成功接单”的全流程可视化、确认化,这是约束双方需求的基石。
善用比价与管理工具:可借助第三方软件开发服务平台(如CODING、开源众包等)发布需求,获取多家公司的方案与报价进行对比。在开发过程中,要求使用Teambition、Jira等协作工具,透明化管理开发进度和任务。
七、总结与预算分配建议
对于一个计划长期运营的全定制“家装分整发包师傅接单平台”小程序,健康的初期预算分配可参考以下模型:

最终行动框架建议:
定义核心价值:明确您的平台在“家装分整发包师傅入驻报名接单”链条中最具竞争力的环节(是审核严、派单准、还是保障强?)。
规划产品路线图:区分MVP版本(包含最核心的发布、接单、支付闭环)与未来迭代功能,分阶段投入。
仔细筛选团队:重点考察开发公司对家装行业的理解、是否有类似案例,并审查其技术架构方案。
合同明确细节:在合同中明确功能范围、交付标准、工期、付款节点、售后维护范围及费用,以及需求变更的处理流程。
通过以上从宏观到微观、从成本到陷阱的系统性分析,您可以更有把握地启动 “家装分整发包师傅入驻报名接单微信小程序定制开发” 项目,将数字化的力量转化为连接行业供需两侧的高效桥梁。
交易额: 3412.16万元
企业 |山东省 |临沂市 |临沂市
交易额: 1079.21万元
企业 |山东省 |青岛市 |城阳区
交易额: 427.32万元
企业 |山东省 |济南市 |历下区
交易额: 162.58万元
企业 |浙江省 |温州市 |瓯海区
成为一品威客服务商,百万订单等您来有奖注册中
价格是多少?怎样找到合适的人才?
¥50000 已有2人投标
¥300000 已有0人投标
¥5000 已有1人投标
¥3500 已有1人投标
¥1000 已有2人投标
¥10000 已有2人投标
¥20000 已有9人投标
¥20000 已有1人投标