请求处理中...
在医疗设备运维领域,特别是“报修内窥镜硬件”这类精密、专业且常常急需的维修场景,“师傅上门维修硬件”的服务模式正成为行业刚需。随着数字化进程加速,定制一款能够高效连接医院、维修师傅与设备厂商的专属APP,已成为提升服务效率、保障医疗活动连续性的关键。本文将深入剖析此类APP开发的核心逻辑、报价维度与避坑指南。

一、 市场概况:数字化运维已成趋势,定制开发投入几何?
根据艾瑞咨询《中国医疗设备运维数字化白皮书》显示,超过70%的二级以上医院正在或计划采用数字化手段管理设备报修与维护。对于“师傅上门维修硬件”这类高频且注重时效的服务,专用APP能平均缩短40%的故障响应时间,并提升25%的首次修复率。
从开发造价来看,一款功能完备的医疗设备上门维修类APP,定制开发的平均费用通常在20万至50万元人民币之间。价格区间巨大,主要受功能复杂度、技术方案、安全等级要求及开发团队经验影响。这为需求方建立了一个宏观的价格基准和预期。
二、 按合作开发模式报价:如何选择适合你的路径?
选择何种开发模式,是决定项目成本、周期与风险的首要维度。

三、 按系统复杂程度报价:功能清单决定成本核心
房屋状态对应开发中的“系统基础”,是影响价格的第二个关键维度。这里主要区分是从零打造全新系统,还是在现有系统上进行集成或重构。
全新开发(“新房装修”):报价即上述模式的范围。所有功能需从头实现,包括用户端(报修方)、师傅端、管理后台,以及可能的数据看板。
集成开发(“旧房翻新”):如果已有内部管理系统(如ERP、CRM),需要将新的APP与旧系统对接,会产生额外的接口开发费用(通常每个复杂接口0.5-2万元)。同时,旧系统数据结构的兼容性问题可能带来额外成本和风险。
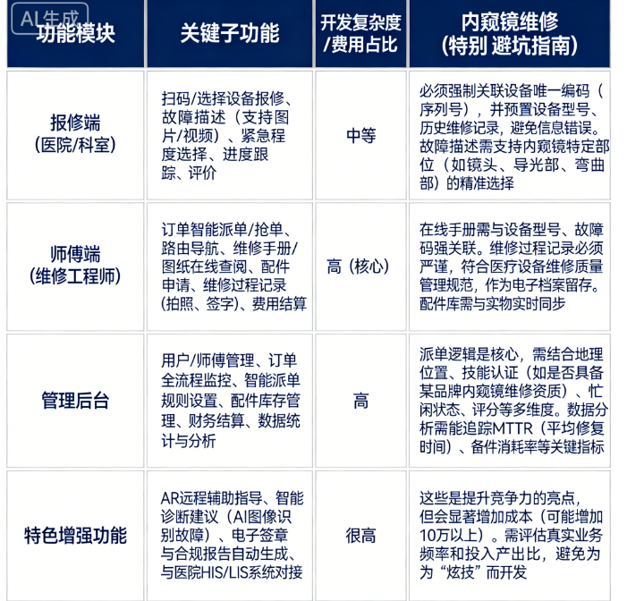
四、 核心功能模块报价参考
以下是针对“师傅上门维修硬件报修内窥镜硬件”场景的核心功能模块拆分及成本估算(按全定制开发估算):

五、 隐形支出与特别提示(医疗行业特别版)
这是预算最易失控的部分,需高度警惕:
医疗合规与安全成本:处理敏感的医疗设备信息和维修数据,必须符合《网络安全法》、《数据安全法》及医疗行业信息安全标准。等保二级或三级测评(数万至数十万元)可能是硬性要求,安全加固开发也需额外预算。
后期迭代与维护费:开发完成后的第一年,通常需要10%-15% 的开发总费用作为年度维护费(含BUG修复、小功能优化、服务器费用等)。大版本迭代需另行协商。
第三方服务费用:如短信通知、地图导航(高精度室内定位可能更贵)、云存储、支付接口等年费或按量费用。
培训与推广成本:如何让医院科室人员和老师傅们熟练使用APP,需要线下培训和推广成本,常被忽略。
六、 报价避坑与善用工具
为避免陷入“低价签约,无限增项”的陷阱,可以借助现代化工具进行前期调研与管理:
痛点:需求描述不清导致后期反复修改;报价明细含糊,存在隐形加项;开发过程不透明,进度失控。
解决方案:在需求阶段,利用产品原型设计工具(如Axure, Figma)与开发团队共同绘制清晰的原型图,将“师傅上门维修硬件报修内窥镜硬件”的每一个操作步骤可视化、确认化。这是规避需求变更成本的最佳方式。
善用项目管理工具:要求开发方使用Jira、禅道等工具共享开发进度和任务清单,做到过程透明。在合同中明确功能边界,并约定超出范围的变更工作量评估流程与费用计算标准。
七、 总结与预算分配建议
对于一个典型的、全定制的“医疗设备上门维修APP”项目,较为健康的预算分配比例可参考下图:

最终行动框架建议:
明确核心:紧扣“师傅上门维修硬件报修内窥镜硬件”的核心业务流程,优先保障其闭环流畅。
细化需求:用文档和原型图固化需求,这是控制成本的起点。
多方比价:获取3-5家具备医疗或物联网开发经验的团队方案,对比其技术架构、案例和明细报价。
预留储备:在总预算基础上,务必预留至少15%的应急资金,以应对合规、迭代及不可预见的挑战。
通过以上结构化的分析与规划,您不仅可以清晰地把握开发一款专业“师傅上门维修硬件”APP对接“报修内窥镜硬件”服务的成本全貌,更能主动规避风险,确保项目投资真正转化为服务效率与市场竞争力的提升。
交易额: 3412.16万元
企业 |山东省 |临沂市 |临沂市
交易额: 1079.21万元
企业 |山东省 |青岛市 |城阳区
交易额: 427.32万元
企业 |山东省 |济南市 |历下区
交易额: 162.58万元
企业 |浙江省 |温州市 |瓯海区
成为一品威客服务商,百万订单等您来有奖注册中
价格是多少?怎样找到合适的人才?
¥50000 已有2人投标
¥300000 已有0人投标
¥5000 已有1人投标
¥3500 已有1人投标
¥1000 已有2人投标
¥10000 已有2人投标
¥20000 已有9人投标
¥20000 已有1人投标